7月10日,我院收到一份来自“12320”政府公益热线电话、浦东卫健委、卫协转发工单的表扬件,以及患者家属寄来的亲笔感谢信,这份饱含浓浓谢意的信件来自我院八楼综合康复病区的一名住院患者家属薛女士,字里行间情真意切,细细读来温暖人心。


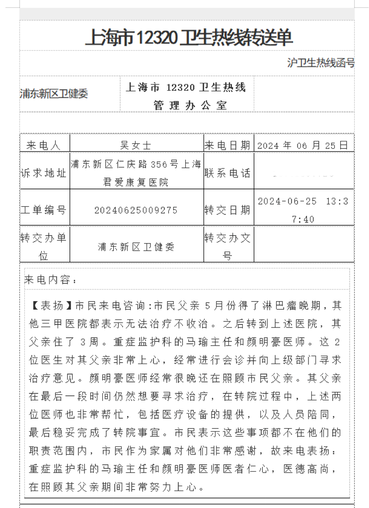
事实上,这已经不是我院第一次接到来自12320的表扬工单了。6月25日,我院重症康复一病区的患者家属吴女士也发来了感谢信,对其父亲在我院治疗期间重症康复一病区的医护们专业的诊疗技术、认真负责的态度和细致入微的照顾予以感谢。


![]()




✦
•
✦
除了这些特殊的“表扬工单”,日常我院各科室也会陆续收到来自患者家属的锦旗和感谢信,每一份感谢的背后都有一段温暖的故事,都述说着医患间暖暖情谊。这不仅是对医护人员辛勤付出最大的肯定,更是一份鞭策和鼓励,不断激励着我院全体医护人员视病犹亲、不忘初心、砥砺前行,继续用爱心为患者解除病痛,用精湛医术和崇高医德诠释医务工作者的责任,赢得广大患者的认可!

|
上一条:上海乐苑养老机构领导一行莅临我院参观交流
下一条:高压氧治疗在神经康复中的应用 |
返回列表 |
暂无留言